每天成千上万篇相关文章,看了几个小时,老板问起来,还是说不清到底怎么回事。
声量涨了多少、负面占比多少——数据都有,但这些数字意味着什么?该紧张还是不该紧张?要不要做点什么?报告里不会告诉你。
最后只能写"建议持续关注"。写的人心虚,看的人也知道是废话。
你可能正在经历
每天成千上万篇相关文章,看了几个小时,老板问起来,还是说不清到底怎么回事。
声量涨了多少、负面占比多少——数据都有,但这些数字意味着什么?该紧张还是不该紧张?要不要做点什么?报告里不会告诉你。
最后只能写"建议持续关注"。写的人心虚,看的人也知道是废话。
解决方案
基于大语言模型,商情智能体能读懂内容、判断风险、给出建议。
但和一般 AI 不同——它不编造、不说套话、每句结论都能查证。
具体怎么做到
谁在说、说了什么、传播到哪了——系统综合判断后给出风险等级,每个判断都有依据,不是拍脑袋。
报告里的每个判断都关联原始数据,点击即可查看出处原文。数据不足时会明确告知,不会编造。
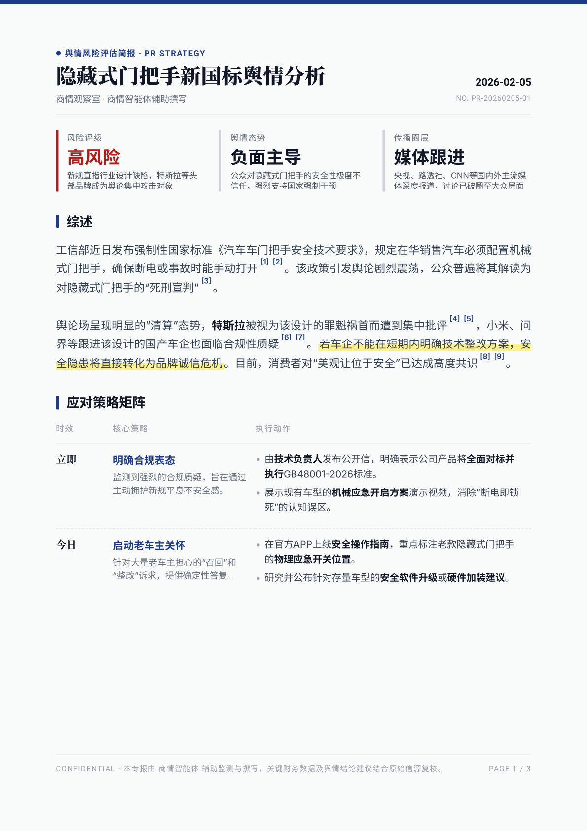
针对核心质疑,系统直接给出Q&A形式的临时话术,还会告诉你哪些词不能说、该用什么替代。
系统会对比历史数据,只标出今天的异常变化。不会每天重复"建议关注",而是告诉你今天和昨天有什么不同。
网上信息真假难辨,系统会标注哪些说法缺乏依据、哪些是误传,帮你过滤噪音,聚焦真问题。



适用场景
每天自动扫描相关信息,生成简报。只有异常才会被标出,让团队专注真正重要的事。
负面爆发时,快速输出风险判断、策略方向和临时口径,把响应时间从小时压缩到分钟。
持续观察竞品动态,发现市场机会和潜在威胁,为决策提供参考。
如果你受够了"建议关注"式的报告,可以聊聊。
预约演示