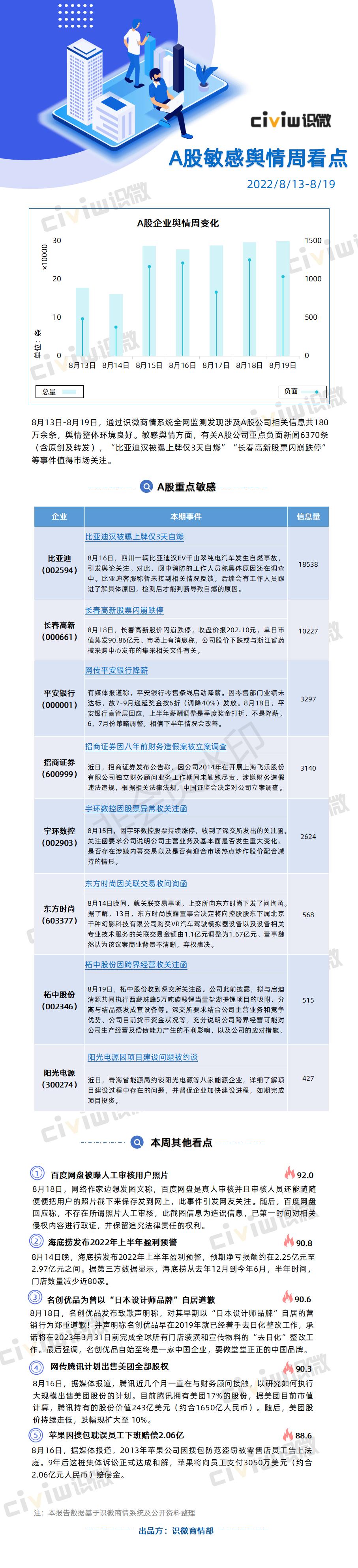
企业 | 本期事件 | 信息量 |
比亚迪(002594) | 18538 | |
长春高新(000661) | 10227 | |
平安银行(000001) | 3297 | |
招商证券(600999) | 3140 | |
宇环数控(002903) | 2624 | |
东方时尚(603377) | 568 | |
柘中股份(002346) | 515 | |
阳光电源(300274) | 427 |
【文章声明】识微科技网倡导尊重与保护知识产权。本网站文章发布目的在于分享舆情知识。部分内容仅是发稿人为完善客观信息整理参考,不代表发稿人的观点。未经许可,不得复制、转载、或以其他方式使用本网站的内容。如发现本网站文章、图片等存在版权问题,请及时联系并发邮件至zhangming@civiw.com,电话:4008299196,我们会在第一时间删除或处理相关内容。
